新闻动态
寻意空间:从入门到精装,实用装修攻略
时间:2019-11-04 10:54 浏览次数:装修从哪里开始?就从设计开始。
装修房子必须设计,它可以是改良性的,也可以是创造性的。如果对设计实在不懂,至少也要在装修施工开始前,想清楚自己的需求,把每一项需求尽可能详细地列清楚。如果请设计师进行设计,那么前期沟通则尤为重要,如果前期沟通上不全面,后期不停地补充需求,不停地要改设计,浪费很多时间,最后搞不好还要留有遗憾,同时也有可能额外地增加预算,这是业主都不想看到的。
从交了房款开始,你就要打算:
1、对新房的大概构想,装修档次是什么?
2、拿出多少钱来装修?这次装修后更换周期大概是多长时间?
3、在装修中是否有禁忌?
4、常住家庭成员,有老人和小孩的设计是不同的。
5、每个家庭成员的爱好。
6、如果有旧家具、家电需要搬到新房子里,你得提前量一下它们的尺寸。
有了初步的打算,接下来你要考虑的是,请谁来装修。
无外乎两种:
1、自己装修,诸事亲历亲为。
2、请装修公司,干脆多花点钱,图个省心。
友情提示: 自己装修的业主,你得符合下列条件:
1、你有两个月的自由时间,装修期间去工地不需要请假。
2、你有亲朋从事装修行业,买材料货真价实,且可以砍价。
3、你能找到心灵手巧的工人,并且他愿意听你指挥。
4、重要的是: 你!有!装!修!经!验!
请装修公司,大小公司数以千计,该怎么选呢?
1、看他们的施工现场。好的装修现场,卫生整洁是必须的,做工精致,直接显示该公司的管理水平,寻意空间有自己专业的施工队,不像别的公司请的施工队,自己的施工队才有保障。
2、看他们设计师的专业水准。你没有装修经验不要紧,从设计师聊天话语里,是可以感受出设计师水平怎么样的,寻意空间有自己独立的装修设计团队,他们拥有大量的成功案例,多样化的装修风格。
3、看他们的预算有没有漏项!看清楚预算里不含哪些项目,并且这些项目是装修中必须要做的项目,当心有的公司前期报价很低,后期会不断地增加预算。
确定好了找谁施工以后,接下来就要着手设计了。如果有旧家具和家电需要搬到新房,你要量一下尺寸,宽度高度厚度都要量,做室内布局的时候需要用到。
拿着新房钥匙,买上笔和纸,到新房看看。如果墙面已经被涂刷成白色,用手摸上去掉粉,那是房屋原始腻子,不耐水,必须铲除到水泥素坯,等装修的时候重新刮上耐水腻子。所以在装修第一步,请一个刮腻子的工人把墙面这层不耐水的腻子铲除。
再看墙面有没有明显的裂痕。如果墙面有裂纹,裂纹处需请油工特殊处理。再看窗户安装是否严密,确保不漏风,打开窗扇是否顺畅,检查窗户五金安装是否牢固,边框周围墙体有没有渗水痕迹,如果有痕迹说明渗水,请物业处理。再看卫生间、厨房顶面,用手电筒照亮仔细检查,特别是下水管道周围,有没有漏水痕迹。再看入户防盗门有没有安装瑕疵,强电箱空开安装紧固,灯及开关是否正常,地暖的话查看分水器安装是否牢固,各个控制阀门、排气阀有无缺失。这些需要在收房的时候,让物业仔细记录清楚。
_______________________________________________________________
附上收房流程:
1、物业会指派一名维修中心人员陪同收房。完事后会让你去物业办相关收房手续,这时可以办理装修手续,交装修押金,垃圾清理费等。
2、有的物业会让你自己给地暖和自来水试压,试压如遇到漏水问题,不要自行维修,正确的做法是马上停止试压并通知物业查看。不要尝试自己维修!
_______________________________________________________________
装修开始之前,就要试压!
对于地暖,试压没问题之后,最好把压力表留在分水器上,并且整个装修期间,处于保压状态。施工到瓦工项目时,如果卫生间使用的是壁挂式暖气片,为了方便贴墙砖,需要将该组暖气片卸下,此时地暖压力为零,等墙砖贴完验收无问题以后,再将该组暖气片安上,再重新打压,确保万一不小心破坏到地暖,可以第一时间发现。如果卫生间使用的也是地暖管,则无需上述操作。
装修前期就是根据设计需要进行墙体拆除。一定要叮嘱工人,把分水器和下水管道保护好,有可能殃及到的物品都要做保护,确保不要磕碰到。强调一句,不能砸的墙体,如承重墙、剪力墙、梁、一定不要动!一定不要动!一定!不!要!动!砸墙后漏出的拉接钢筋,用切割机磨掉,截面处涂上防锈漆。墙体拆除之前,一定要先弹线,用切割机切割整齐,再上大锤。整齐彰显专业。
电工改电的时候,要求他每个屋子的开关都要保留,保证每个屋的灯都亮,另外每个房间留一个能用的插座,施工期间会用到的。交待好电工,一定不要在墙上大面积开横沟!一是影响墙体受力结构,二是后期开沟处腻子容易开裂,极不美观。电线能换线的尽量换线,卫生间和厨房的电至少要用4平方的,卧室里最好留双控开关,厨房的插座要多留,线管和水管,能从顶部走的不要走地面。给水管走顶棚,将来一旦漏水可以即时发现,便于维修,二是不用担心抬高地面高度,不过走顶,管路损耗会稍微多一点,并且穿过客厅、餐厅等区域的给水管,需要局部吊顶遮盖。
叮嘱工人,水管要轻拿轻放,避免摔在地上产生裂痕。特别是冬季,水管很脆,不注意摔在地上就有可能有裂痕。
贴瓷砖的地方,用水电标识胶带,把瓷砖挡住的管路贴上标识,将来要在墙上打钉的,别打在线管上了。
工人的水平有高低,遇到凑合了事型的,趁早让他走。
不要听工人忽悠,别让他牵着鼻子,当然,感觉有道理的,你得听。
多看看邻居家改的怎么样,实在不懂你就看看工人干活的时候,仔不仔细,卫生好不好。一般为人随和,讲话有说服力的,干活都没有问题。
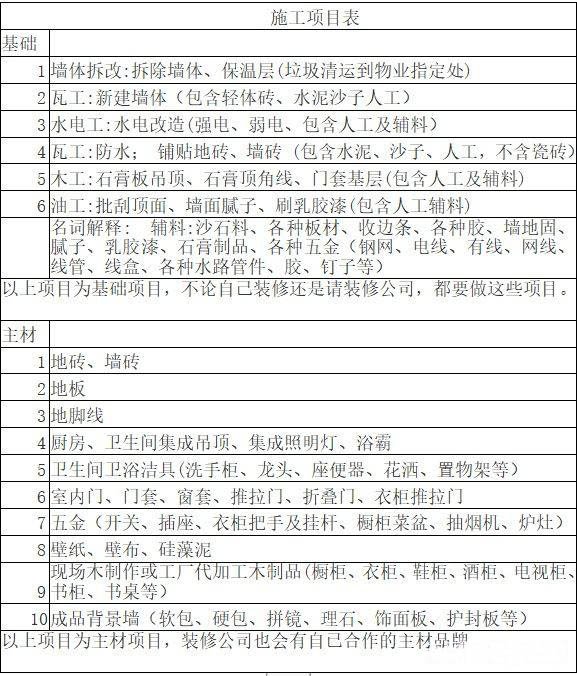
附上装修所有项目清单(按照施工先后进度排序):

关于装修材料:
材料分两大种类: 一种是辅料,一种是主材。
辅料就是装修完了以后基本看不到的材料。比如说各种基础类板材、粘结剂、钉子、腻子、水泥、沙子、水管、电线等等这些。 100平的房子和150平的房子,辅料全部用好的,差价不会超过六千!所以说辅料你就用好的就行。
主材就是表面能看到的,比如瓷砖、地板、室内门、厨房橱柜、集成吊顶、卫浴洁具、衣柜等。
这些东西在装修之前就应该熟悉一下各卖场,权衡一下造价,量力而为。千万留出钱来买家具!沙发、餐桌、床、窗帘、灯具、电器!这些后期能搬走的东西,要买好的!像床垫之类的有关睡眠健康的,一定用好的!

到底装修房子需要花多少钱!?这是个很难回答的问题。里面牵扯着用什么样档次的主材。注意哦,这里说的是主材!
如果有的套餐公司给你按照房子的平方数报价,你要问清楚后期还需要增加什么必须的款项!比如说水电啊、砌墙啊、衣柜、吊顶啊、管理费什么的,是否包含在报价里?如果包含那么具体是包含多少数量?这些一定要仔细问清楚。
_______________________________________________________________
好了,如果一切顺利的话,恭喜你可以进入施工阶段了。


